版本协议

GPL 3.0

标准版
#第十届立创电赛#水温提醒夹

创建时间:11个月前

231 0

描述

<div> <p style="line-height:1.8;">注:* 为必填项</p> <p style="line-height:1.8;"><strong><span style="color:#0093e6;">请在报名阶段填写 ↓</span></strong></p> <p style="line-height:1.8;"> </p> <h3 style="line-height:1.8;">* 1、项目功能介绍</h3> <hr> <p style="line-height:1.8;"><span style="color:#95a5a6;"><span style="font-size:14px;">众所周知,刚打出来的开水是不能喝的,除非你是可以拿嘴泡茶的狠人</span></span></p> <p style="line-height:1.8;"><span style="color:#95a5a6;"><span style="font-size:14px;">而同样的,一个带有水温显示,或者水温正常能够提醒你喝水的杯子,往往价格昂贵</span></span></p> <p style="line-height:1.8;"><span style="color:#95a5a6;"><span style="font-size:14px;">这就是这个项目的来由,我希望有这么一个低功耗且轻盈的夹子,只要夹在杯子边缘,就能把它变成喝水提醒和温度显示的智能杯子,用小成本提升大大的生活质量</span></span></p> <p style="line-height:1.8;"> </p> <h3 style="line-height:1.8;">*2、项目属性</h3> <hr> <p style="line-height:1.8;"><span style="color:#95a5a6;font-size:14px;">项目完全公开,没啥技术含量,原创,未曾获奖,未曾答辩,欢迎复刻</span></p> <p style="line-height:1.8;"> </p> <h3 style="line-height:1.8;">* 3、开源协议</h3> <hr> <p style="line-height:1.8;"><span style="color:#95a5a6;font-size:14px;">GPL 3.0</span></p> <p style="line-height:1.8;"> </p> <p style="line-height:1.8;"><strong><span style="color:#0093e6;">请在竞赛阶段填写 ↓</span></strong></p> <p style="line-height:1.8;"> </p> <h3 style="line-height:1.8;">*4、硬件部分</h3> <hr> <p style="line-height:1.8;"><span style="color:#95a5a6;font-size:14px;">请输入内容…</span></p> <p style="line-height:1.8;"> </p> <p style="line-height:1.8;"><span style="color:#95a5a6;font-size:14px;"> 注:请前往<span style="text-decoration:underline;"><a href="https://lceda.cn/editor" target="_blank">嘉立创EDA</a> </span>生成/上传设计文件,文件完成后,相关文稿将自动生成至项目详情;这里可以详细说明您的项目实现原理和机制、注意事项、调试方法、测试方法等。推荐图文并茂的形式向别人介绍您的想法。 </span></p> <p style="line-height:1.8;"> </p> <h3 style="line-height:1.8;">*5、软件部分</h3> <hr> <p style="line-height:1.8;"><span style="color:#95a5a6;font-size:14px;">请输入内容…</span></p> <p style="line-height:1.8;"> </p> <p style="line-height:1.8;"><span style="color:#95a5a6;font-size:14px;">注:若您的项目涉及软件开发,请在附件上传对应的工程源码。这里可以详细说明您的软件流程图、功能模块框图、相关算法的解释或科普、源码结构、编译环境的搭建和配置、源码编译方法、程序烧录方法等。推荐图文并茂的形式向别人介绍您的想法。</span></p> <p style="line-height:1.8;"> </p> <h3 style="line-height:1.8;">*6、BOM清单</h3> <hr> <p style="line-height:1.8;"><span style="color:#95a5a6;font-size:14px;">请输入内容…</span></p> <p style="line-height:1.8;"> </p> <p style="line-height:1.8;"><span style="color:#95a5a6;font-size:14px;">注:项目涉及的BOM清单。在<span style="text-decoration:underline;"><a href="https://lceda.cn/editor" target="_blank">嘉立创EDA</a> </span>生成/上传设计文件后,BOM将自动生成至项目详情;建议包括型号、品牌、名称、封装、采购渠道、用途等内容。具体内容和形式应以表达清楚项目构成为准。 </span></p> <p style="line-height:1.8;"> </p> <h3 style="line-height:1.8;">*7、大赛LOGO验证</h3> <hr> <p style="line-height:1.8;"> </p> <p style="line-height:1.8;"><span style="color:#95a5a6;font-size:14px;">请上传包含大赛logo的项目图片,logo以丝印形式印刷在PCB上面。</span></p> <p style="line-height:1.8;"><span style="color:#95a5a6;font-size:14px;">点击zip下载大赛logo标识! <span style="text-decoration:underline;"><a href="https://image.lceda.cn/easyedaResource/images/d1bbfd69f9404f56901a0e7b849b7245.rar" target="_blank">(大赛标识).zip</a></span></span></p> <p style="line-height:1.8;"> </p> <h3 style="line-height:1.8;">* 8、演示您的项目并录制成视频上传</h3> <hr> <p style="line-height:1.8;"> </p> <p style="line-height:1.8;"><span style="color:#95a5a6;font-size:14px;">视频要求:请横屏拍摄,分辨率不低于1280×720,格式Mp4/Mov,单个视频大小限100M内;</span></p> <p style="line-height:1.8;"><span style="color:#95a5a6;font-size:14px;">视频标题:立创电赛:{项目名称}-{视频模块名称};如立创电赛:《自动驾驶》-团队介绍。</span></p> <p style="line-height:1.8;"> </p> <p style="line-height:1.8;"><span style="font-size:14px;"><a href="/posts/42551e8f2f2548cabc1c36626a42da94" target="_blank">前往查看更多详情 ></a></span></p> <p style="line-height:1.8;"> </p> </div>

文档

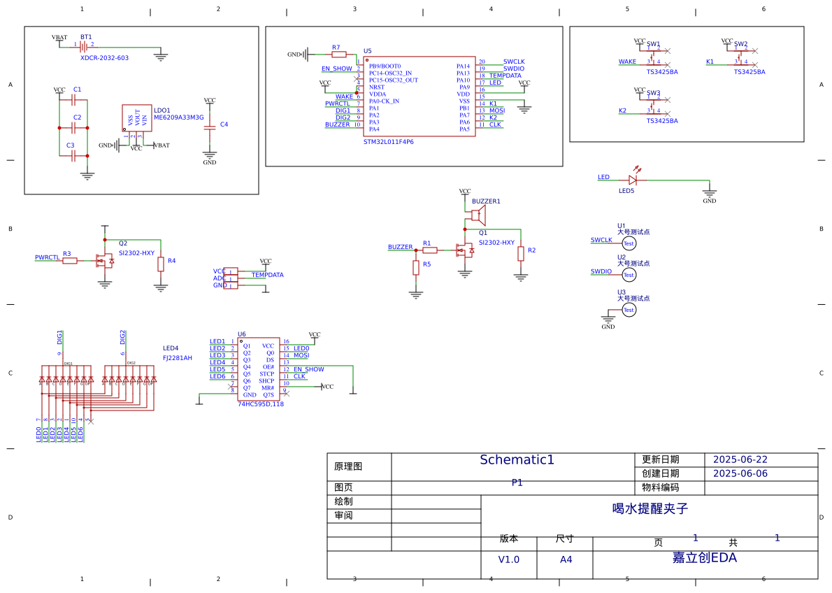
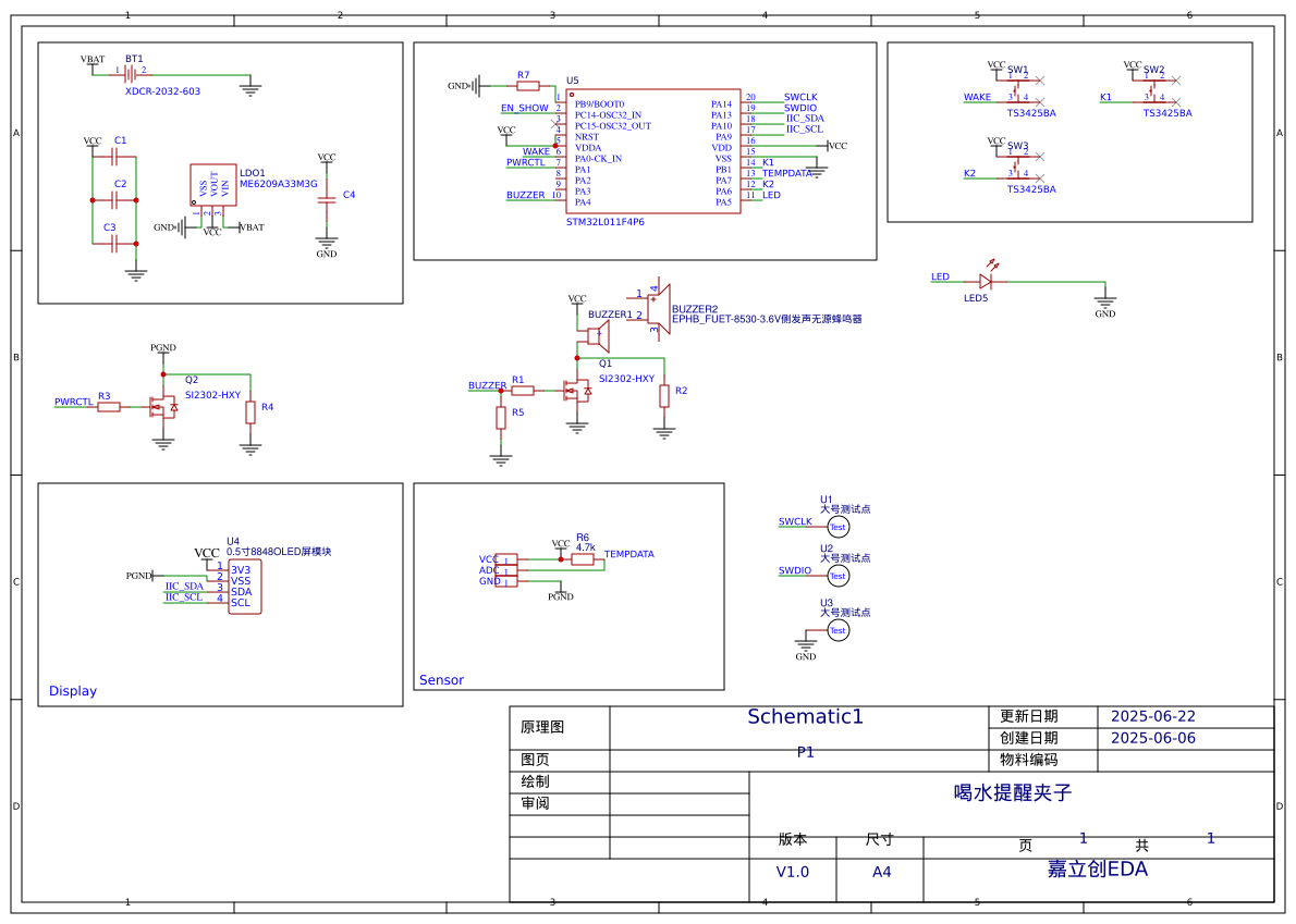
喝水提醒夹子/Board1/Schematic1/1_P1.schdoc

VER_1.0

喝水提醒夹子 oled ver

PCB_#第十届立创电赛#水温提醒夹

BOM

暂无

附件

暂无

成员

评论(2)

  • 表情
    emoji
    小嘉工作篇
    小嘉日常篇
  • 图片
成功
工程所有者当前已关闭评论
立创电赛 回复
<p>完成项目可前往“立创电赛 - 首页”申请最高200元京东E卡哦:<a href="https://diy.szlcsc.com" target="_blank" rel="noreferrer noopener">https://diy.szlcsc.com</a></p>
立创电赛 回复
<p>进度如何啦</p>
goToTop
svg-battery svg-battery-wifi svg-books svg-more svg-paste svg-pencil svg-plant svg-ruler svg-share svg-user svg-logo-cn svg-double-arrow