版本协议

GPL 3.0

标签
标准版
#第十届立创电赛#E智拾光

创建时间:8个月前

464 0

视频

  • 立创电赛:《E智拾光》团队介绍.mp4

  • 立创电赛:《E智拾光》项目功能介绍.mp4

  • 立创电赛:《E智拾光》软件方案详解.mp4

描述

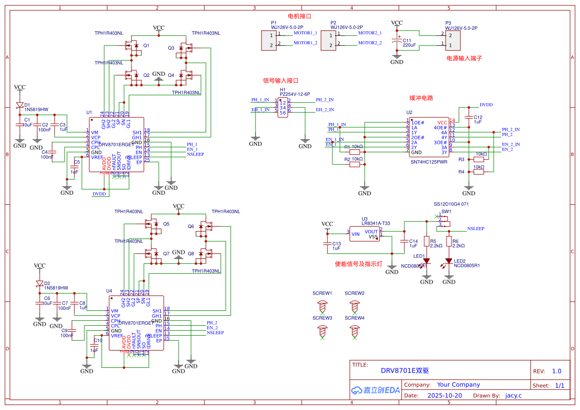
<div> <p style="line-height:1.8;">注:* 为必填项</p> <p style="line-height:1.8;"><strong><span style="color:#0093e6;">请在报名阶段填写 ↓</span></strong></p> <p style="line-height:1.8;"> </p> <h3 style="line-height:1.8;">* 1、项目功能介绍</h3> <hr> <p style="line-height:1.8;"><span style="color:#95a5a6;font-size:14px;">完成物品的智能识别,同时在屏幕中显示出扫描物品种类名称,在赛道中实现避障,寻迹</span></p> <p style="line-height:1.8;"> </p> <p style="line-height:1.8;"><span style="color:#95a5a6;font-size:14px;">注:主题不限,可以是解决生活/工作中的某个问题、为某个人群/场景设计的方案、毕业设计/课程设计/DIY项目/纯属炫酷项目等。主要讲一下自己通过什么手段解决了什么问题。</span></p> <h3 style="line-height:1.8;">*2、项目属性</h3> <hr> <p style="line-height:1.8;"><span style="color:#95a5a6;font-size:14px;">首次公开的,非原创,参加第二十届全国大学生智能车大赛并获得东北赛区三等奖</span></p> <p style="line-height:1.8;"> </p> <p style="line-height:1.8;"><span style="color:#95a5a6;font-size:14px;">注:请说明项目是否首次公开;项目是否为原创;项目是否曾经在其他比赛中获奖,若有获奖则叙述获奖详情;项目是否在学校参加过答辩。</span></p> <h3 style="line-height:1.8;">* 3、开源协议</h3> <hr> <p style="line-height:1.8;"><span style="color:#95a5a6;font-size:14px;">基于RT1064的三全向轮运动控制和摄像头寻迹算法</span></p> <p style="line-height:1.8;"> </p> <p style="line-height:1.8;"><span style="color:#95a5a6;font-size:14px;">注:利他即利己,请认真阅读下述内容。</span></p> <ol style="line-height:1.8;"> <li style="line-height:1.8;"><span style="color:#95a5a6;font-size:14px;">拥抱开源,赋予项目无限价值。建议项目核心功能开源80%以上;</span></li> <li style="line-height:1.8;"><span style="color:#95a5a6;font-size:14px;">2、若某一部分功能不可替代且删掉之后项目无法解决对应的问题,则这一部分实现的功能就是项目的核心功能;比如设计了一台电子负载且设计了一款上位机软件监控功率变化,则电子负载为核心功能,上位机软件为辅助功能;比如电子负载中使用了一款隔离485模块与上位机通信,则此485模块实现的通讯功能为辅助功能; </span></li> <li style="line-height:1.8;"><span style="color:#95a5a6;font-size:14px;">项目应选择适合自己的<span style="text-decoration:underline;"><a href="/posts/98fdb2accd754af7b51990790db3b47a" target="_blank">开源协议</a></span>,若项目引用其他开源项目,应注明来源并遵循原作者的开源协议规定;原创项目推荐使用GPL3.0开源协议;</span></li> <li style="line-height:1.8;"><span style="color:#95a5a6;font-size:14px;">直接引用开源项目的原电路或原代码实现的功能不可作为自己项目的核心功能、使用市场上通用模块直接实现的功能不可作为自己项目的核心功能。</span></li> </ol> <p style="line-height:1.8;"> </p> <p style="line-height:1.8;"><strong><span style="color:#0093e6;">请在竞赛阶段填写 ↓</span></strong></p> <p style="line-height:1.8;"> </p> <h3 style="line-height:1.8;">*4、硬件部分</h3> <hr> <p style="line-height:1.8;">主控使用RT1064单片机,MCXVision摄像头,OpenARTmini摄像头的智能避障,物品识别小车</p> <p style="line-height:1.8;"> </p> <p style="line-height:1.8;"><span style="color:#95a5a6;font-size:14px;"> 注:请前往<span style="text-decoration:underline;"><a href="https://lceda.cn/editor" target="_blank">嘉立创EDA</a> </span>生成/上传设计文件,文件完成后,相关文稿将自动生成至项目详情;这里可以详细说明您的项目实现原理和机制、注意事项、调试方法、测试方法等。推荐图文并茂的形式向别人介绍您的想法。 </span></p> <p style="line-height:1.8;"> </p> <h3 style="line-height:1.8;">*5、软件部分</h3> <hr> <p style="line-height:1.8;"><span style="color:#95a5a6;"><span style="font-size:14px;">项目中使用了最长白列算法进行赛道寻迹,主要是处理摄像头传入的图像,首先将图像进行二值化,然后从图像最后一行开始向上扫描,对每一列向上寻找白点,同时计数,遇到黑点就停止。然后分别从左到右,从右到左寻找白点数最多的一列,最后对这两列进行列数平均,找到最长的一列,然后通过计算让小车沿着最长一列行动。屏幕使用了传统SPI,主要是为了将摄像头识别到的物品通过屏幕显示出来,并且进行分类,最终小车通过代码对识别物体的分类进行相应的动作。 摄像头通过扫描物品,做相关数据集,实现摄像头各物品精准识别。                                                                                                                                                                                                                                                                                                                                                    <img src="//image.lceda.cn/pullimage/yjX93Di85Ra5cMUpk42cue9Ga7pjB1Q97Mr3Zayb.png" alt="" width="499" height="599"><img src="//image.lceda.cn/pullimage/VJCiJ8pAvm4bZynUjl0bbPZJagZJ00BWFdTKIG1T.png" alt="VJCiJ8pAvm4bZynUjl0bbPZJagZJ00BWFdTKIG1T.png">                                                                                                                                                                                                                                                                                                                                                                                                                            </span></span></p> <p style="line-height:1.8;"><span style="color:#95a5a6;font-size:14px;">注:若您的项目涉及软件开发,请在附件上传对应的工程源码。这里可以详细说明您的软件流程图、功能模块框图、相关算法的解释或科普、源码结构、编译环境的搭建和配置、源码编译方法、程序烧录方法等。推荐图文并茂的形式向别人介绍您的想法。</span></p> <p style="line-height:1.8;"> </p> <h3 style="line-height:1.8;">*6、BOM清单</h3> <hr> <p style="line-height:1.8;"><span style="color:#95a5a6;font-size:14px;">请输入内容…</span></p> <p style="line-height:1.8;"> </p> <p style="line-height:1.8;"><span style="color:#95a5a6;font-size:14px;">注:项目涉及的BOM清单。在<span style="text-decoration:underline;"><a href="https://lceda.cn/editor" target="_blank">嘉立创EDA</a> </span>生成/上传设计文件后,BOM将自动生成至项目详情;建议包括型号、品牌、名称、封装、采购渠道、用途等内容。具体内容和形式应以表达清楚项目构成为准。 </span></p> <p style="line-height:1.8;"> </p> <h3 style="line-height:1.8;">*7、大赛LOGO验证</h3> <hr> <div> </div> <p style="line-height:1.8;"><span style="color:#95a5a6;font-size:14px;">请上传包含大赛logo的项目图片<img src="//image.lceda.cn/pullimage/Rzzrlh9HaioA7yqCn6r9mA9Yx8x1pvE9VodITXuk.png" alt="Rzzrlh9HaioA7yqCn6r9mA9Yx8x1pvE9VodITXuk.png"><img src="//image.lceda.cn/pullimage/cbouQKr6pVMRs1tDR8OicMzXJl2IuIJuqKuS2BfX.jpeg" alt="cbouQKr6pVMRs1tDR8OicMzXJl2IuIJuqKuS2BfX.jpeg">,logo以丝印形式印刷在PCB上面。</span></p> <p style="line-height:1.8;"><span style="color:#95a5a6;font-size:14px;">点击zip下载大赛logo标识! <span style="text-decoration:underline;"><a href="https://image.lceda.cn/easyedaResource/images/d1bbfd69f9404f56901a0e7b849b7245.rar" target="_blank">(大赛标识).zip</a></span></span></p> <p style="line-height:1.8;"> </p> <h3 style="line-height:1.8;">* 8、演示您的项目并录制成视频上传</h3> <hr> <p style="line-height:1.8;"> </p> <p style="line-height:1.8;"><span style="color:#95a5a6;font-size:14px;">视频要求:请横屏拍摄,分辨率不低于1280×720,格式Mp4/Mov,单个视频大小限100M内;</span></p> <p style="line-height:1.8;"><span style="color:#95a5a6;font-size:14px;">视频标题:立创电赛:{项目名称}-{视频模块名称};如立创电赛:《自动驾驶》-团队介绍。</span></p> <p style="line-height:1.8;"> </p> <p style="line-height:1.8;"><span style="font-size:14px;"><a href="/posts/42551e8f2f2548cabc1c36626a42da94" target="_blank">前往查看更多详情 ></a></span></p> <p style="line-height:1.8;"> </p> </div>

文档

Sheet_1

Sheet_2

BOM

ID Name Designator Footprint Quantity Manufacturer Part Manufacturer Supplier Supplier Part
1 3kHz BUZZER1 BUZ-TH_BD9.0-P5.00-D0.6-FD 1 HNB09A03 华能 LCSC C96102
2 10uF C1,C6,C26,C27 C0805 4 GRM21BR61H106KE43L muRata(村田) LCSC C440198
3 100nF C2,C4,C7,C9,C16,C19,C23,C24,C29 C0805 9 GRM21BR61H106KE43L muRata(村田) LCSC C440198
4 1uF C3,C5,C8,C10,C12,C13,C14,C22 C0805 8 GRM21BR61H106KE43L muRata(村田) LCSC C440198
5 220uF C11,C17,C21 CASE-A_3216 3
6 4.7uF C15,C18 C0603 2
7 47uF C20 C0603 1
8 300nF C25,C28 C0603 2
9 1UF C30 C0603 1
10 10UF C31 C0603 1
11 1N5819HW D1,D2 SOD-123_L2.7-W1.6-LS3.7-RD-1 2 1N5819HW TECH PUBLIC(台舟) LCSC C2905649
12 BZT52C16 D3 SOD-123_L2.7-W1.6-LS3.7-RD 1 BZT52C16 R+O(宏嘉诚) LCSC C19077413
13 PZ254V-12-6P H1,H2,H3,H4 HDR-TH_6P-P2.54-V-M-R2-C3-S2.54 4 PZ254V-12-6P XFCN(兴飞) LCSC C492420
14 1X8排针 H5,H12 排针1X8P—P2.54 2
15 PZ254V-12-8P H6 HDR-TH_8P-P2.54-V-M-R2-C4-S2.54 1 PZ254V-12-8P XFCN(兴飞) LCSC C492421
16 PZ254V-11-04P_C2691448 H7,H8 HDR-TH_4P-P2.54-V-M 2 PZ254V-11-04P XFCN(兴飞) LCSC C2691448
17 PZ254V-12-10P H9 HDR-TH_10P-P2.54-V-M-R2-C5-S2.54 1 PZ254V-12-10P XFCN(兴飞) LCSC C492422
18 PZ254V-12-16P H10 HDR-TH_16P-P2.54-V-M-R2-C8-S2.54 1 PZ254V-12-16P XFCN(兴飞) LCSC C492425
19 2.54-2*4P H13 HDR-SMD-2.54MM-2X4P 1 - cjx 111
20 4.7uH L1 L0603 1
21 NCD0805R1 LED1,LED2 LED0805-R-RD 2 NCD0805R1 国星光电 LCSC C84256
22 LED-0805_R LED3,LED4,LED5,LED6 LED0805_RED 4 17-21SURC/S530-A3/TR8 EVERLIGHT(台湾亿光) C72037
23 WJ126V-5.0-2P P1,P2,P3 CONN-TH_WJ126V-5.0-2P 3 WJ126V-5.0-2P KANGNEX(康奈克斯电气) LCSC C8404
24 TPH1R403NL Q1,Q2,Q3,Q4,Q5,Q6,Q7,Q8 TDSON-8_L5.9-W5.2-P1.27-BL 8 TPH1R403NL TECH PUBLIC(台舟) LCSC C19268167
25 S8050_C20069125 Q9 SOT-23-3_L2.9-W1.3-P1.90-LS2.3-BR 1 S8050 R+O(宏嘉诚) LCSC C20069125
26 HY19P03D Q10 TO-252-2_L6.6-W6.1-P4.57-LS9.9-TL-CW 1 HY19P03D HUAYI(华羿微) LCSC C122492
27 10kΩ R1,R2,R3,R4 R0603 4
28 2.2kΩ R5,R6 R0805 2
29 1k R7,R17,R18,R25,R26,R27,R28 R0805 7
30 20K R8 R0805 1
31 1.5k R9 R0805 1
32 10k R10,R13,R16,R29,R30 R0805 5
33 51k R11 R0805 1
34 4.7k R12,R15 R0805 2
35 10 R14 R0805 1
36 100R R19,R20,R21,R22,R23,R24,R31,R32,R33,R34,R35,R36 R0805 12
37 2.7k R37,R38 R0805 2
38 Screw-M2 SCREW1,SCREW2,SCREW3,SCREW4,SCREW5,SCREW6,SCREW7,SCREW8 SCREW-M2 8
39 SS12D10G4 071 SW1,SW2 SW-TH_SHOU-HAN_SS12D10G4 2 SS12D10G4 071 SHOU HAN(首韩) LCSC C2887259
40 TS-1088-AR02016 SW3,SW4,SW5,SW6,SW7,SW8 SW-SMD_L3.9-W3.0-P4.45 6 TS-1088-AR02016 XUNPU(讯普) LCSC C720477
41 DRV8701ERGET U1,U4 VQFN-24_L4.0-W4.0-P0.50-BL-EP2.5 2 DRV8701ERGET TI(德州仪器) LCSC C132049
42 SN74HC125PWR U2 TSSOP-14_L5.0-W4.4-P0.65-LS6.5-BL 1 SN74HC125PWR TI(德州仪器) LCSC C132994
43 LR8341A-T33 U3 SOT-23-3L_L2.9-W1.6-P1.90-LS2.8-BL 1 LR8341A-T33 LR(朗瑞) LCSC C2829465
44 SCT2450STER U5 ESOP-8_L4.9-W3.9-P1.27-LS6.0-BL-EP 1 SCT2450STER SCT(芯洲科技) LCSC C509400
45 SS54 U6,U7 SMB_L4.3-W3.6-LS5.4-RD 2 SS54 HXY MOSFET(华轩阳电子) LCSC C5200096
46 KF301-5.0-2P U8,U9,U10 CONN-TH_P5.00_KF301-5.0-2P 3 KF301-5.0-2P KEFA(科发) LCSC C474881
47 SY6280AAC U11 SOT-23-5_L3.0-W1.7-P0.95-LS2.8-BL 1 SY6280AAC Silergy(矽力杰) LCSC C55136
48 MIMXRT1064xVL_CoreBoard U12 MIMXRT1064XVL_COREBOARD 1
49 AMS1117-3.3 U13,U14 SOT-223-3_L6.5-W3.4-P2.30-LS7.0-BR 2 AMS1117-3.3 AMS LCSC C6186

附件

附件名 下载
Intelligent vision.zip

成员

评论(1)

  • 表情
    emoji
    小嘉工作篇
    小嘉日常篇
  • 图片
成功
工程所有者当前已关闭评论
立创电赛 回复
<p>logo验证需要上传实物图</p>
goToTop
svg-battery svg-battery-wifi svg-books svg-more svg-paste svg-pencil svg-plant svg-ruler svg-share svg-user svg-logo-cn svg-double-arrow